Roles
UX Design
Information Architecture
Visual Design
Data Visualization
Information Architecture
Visual Design
Data Visualization
Platforms
Mobile: iOS and Android
Defining the Problem:
Households influence 65% of global emissions. The average carbon footprint for a person in the United States is 16 tons, one of the highest rates in the world. Globally, the average carbon footprint is closer to 4 tons.
The public isn't at fault. More legislation is needed. But we are not completely powerless. If we can measure our influence we can manage it.
To better frame the problem I came up with 3 "How Might We's":
1. How might we help people understand their personal carbon footprint?
2. How might we help people manage their carbon footprint?
3. How might we help people offset their personal carbon footprint?
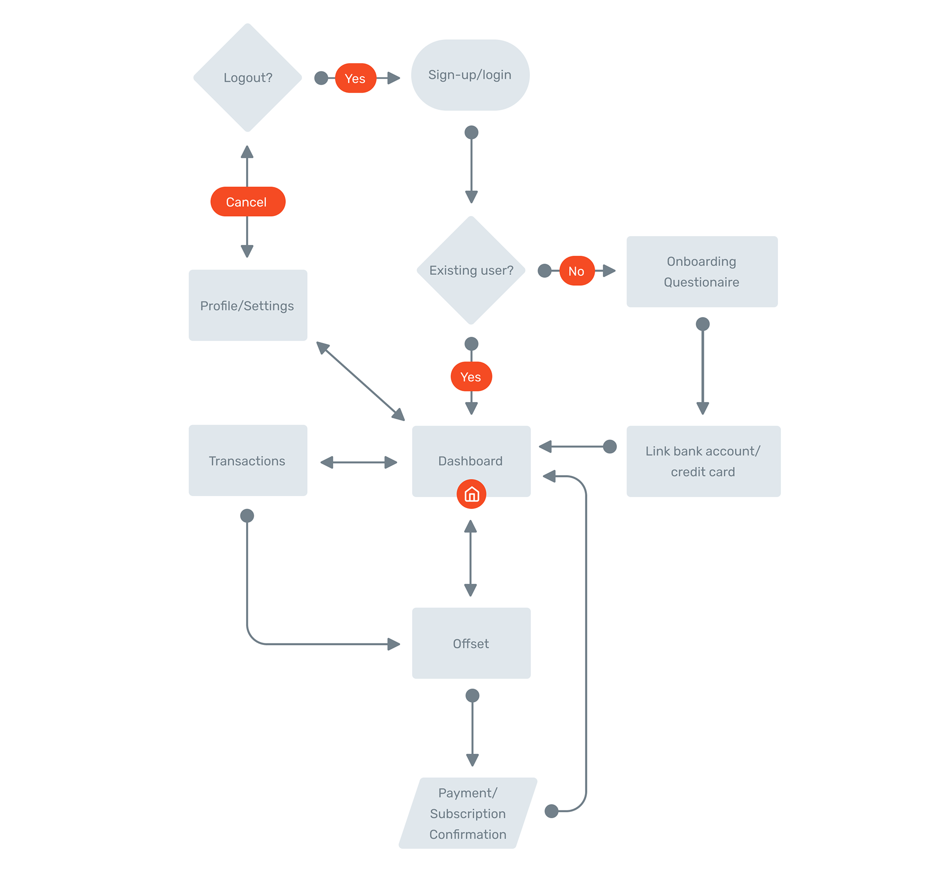
Site map of proposed solution
The Solution:
Balancely is a mobile application that helps individuals track, manage, reduce, and even offset their carbon footprint. The app automatically calculates a user's footprint based on everyday purchases and spending. Every transaction is tied to a weight in carbon.
Reducing your carbon footprint using Balancely can help you live a healthier lifestyle, as well as save you money.
Balancely solves 3 major problems:
How might we help people understand their personal carbon footprint?
As a user, I'd like to know how I am personally contributing to the climate crisis. To understand this I will need to know my personal carbon footprint but I'm not sure how to calculate this. When onboarding, users will connect their bank account or credit card. Balancely automatically reads all transactions and then, using a proprietary calculator, calculate a user's carbon footprint using their transactions. This saves the user time and effort from enter the information in manually.
All relevant information about the user's carbon footprint in weight is display on the dashboard using an interactive data visual.
How might we help people manage their carbon footprint?
As a user, once I know my personal carbon footprint, I'd like to understand how I can manage, and reduce my footprint. Using Balancely, users can see an in-depth breakdown of their footprint by 4 major categories: Home, travel, food, and purchases. User can use this information to understand their carbon drivers and actively reduce them by budgeting or spending less.
Users can filter specifically by month, tap to see breakdowns by specific days, or swipe up to see individual transactions at any time. Transactions are color coded based on the 4 major grouped categories.
How might we help people offset their personal carbon footprint?
As a user, now that I know my carbon footprint, how can I offset it? Balancely partners with a portfolio of climate projects that are actively working to remove, and reduce carbon from the atmosphere. User are able to offset their carbon footprint by donating to this portfolio. A user is able to offset their footprint any time by tapping on the "Offset your footprint" button located at the bottom of any screen. This drives the user to eventually offset their footprint once they're ready.
Once clicked, the user has the ability to choose whether to offset a percentage of their carbon footprint or offset a fixed dollar amount. Users can use the slider wheel in order to control the amount. Finally, users are able to choose whether to offset their footprint once or to subscribe to offset their footprint monthly based on the amount they have chosen.
Application UI Theming