I was paired with a team of designers to come up with a solution that would help first time grill consumers shop for a new grill.
Our goal is to create a solution that takes this burden off of the user and make their search for a grill a lot easier.
Roles
Mobile UX Design
Information Architecture
Art Direction
Logo Design
Information Architecture
Art Direction
Logo Design
Platforms
Web: Desktop/Tablet/Mobile
Timeline
October 2016
Defining the Problem:
Grills can be very technical especially for those who have never bought or even used one. What is right for you? What is BTU? What is the difference between propane and charcoal? These are all concerning factors new grill buyers may have to face when making their first choice on a grill.
To better frame the problem first time grill consumers are facing we created this "How Might We":
1. How might we simplify the process of searching for a grill for first time grill consumers?
The Solution:
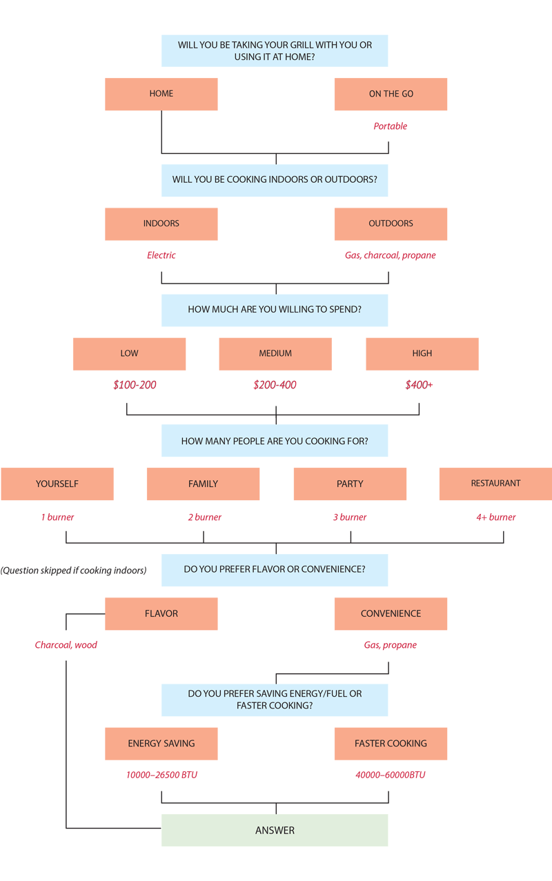
The Grill Project is a recommendation engine that helps novice grill consumers choose the right grill that fits their situations and needs through a series of questions.
How might we simplify the process of searching for a grill for first time grill consumers?
As a first time grill consumer, the process of understanding all the technical details of a grill and what will work best for me can be daunting. The Grill Project's recommendation engine brings a casual experience to picking a new grill by presenting questions that are easy for anyone to follow and avoid all the technical details and aspects of grills. The user simply answers the questions and the engine associates each answer with predetermined results that will help narrow their choices at the end.
The engine associates each answer with predetermined results that will help narrow the choices at the end.
Our team used mobile-first methodologies to streamline the user experience.